首页
在线课程
微课中心
共享资源
教学大数据
国家智慧教育公共服务平台
完美世界教育在线
专业群资源库
智慧会计专业群资源库
金融科技专业群资源库
智慧商业专业群资源库
中华老字号资源库
智慧建筑管理专业群资源库
文化旅游专业群资源库
客户端
|
校外用户登录
|
校内用户登录
|
注册
首页
在线开放课程
集团课程
微课
校外用户登录
校内用户登录
注册
共享资源
客户端
大数据
直播课程
资源筛选
所属专业:
请选择专业
金融管理(银行)
工商企业管理
连锁经营管理
市场营销
物流管理
物联网应用技术
电子商务
计算机网络技术
会展策划与管理
视觉传播设计与制作
国际金融(中外合作)
会计
中华老字号文化
国际商务
投资与理财
税务
广告设计与制作
导游(国际领队)
旅游管理
旅游英语
酒店管理
空中乘务(航空服务与管理)
人物形象设计
证券与期货
工程造价
建设工程管理
学前教育
互联网金融
京商研究
财贸好课堂暨信息化教学大赛
入学教育
建筑室内设计
数字媒体艺术设计
影视多媒体技术
科研成果
教育信息化培训
马克思主义理论
思想道德与法律
心理健康教育
财贸素养教育
大学语文
大学数学
大学英语
大学信息技术
大学体育
大学艺术
教学研究
导游(3+2)
工程造价(贯通)
工商企业管理(贯通)
国际金融(贯通)
会计(3+2)
会计(管理会计师)(贯通)
会计(中外合作)
会计(注册会计师)(贯通)
会计(五年制高职阶段)
建设工程管理(贯通)
酒店管理(3+2)
旅游管理(贯通)
市场营销(3+2)
视觉传播设计与制作(贯通)
会计(税务会计)
文秘(五年制高职阶段)
物流管理(3+2)
国际会计(贯通内培)高职
国际金融(贯通内培)高职
国际金融(贯通外培)高职
国际连锁经营管理(贯通内培)高职
国际连锁经营管理(贯通外培)高职
国际休闲旅游策划与管理(贯通内培)高职
国际休闲旅游策划与管理(贯通外培)高职
现代物流技术与管理(贯通内培)高职
现代物流技术与管理(贯通外培)高职
电子商务(3+2)
工商企业管理(人力资源)
会计(财务大数据应用)
空中乘务(航空服务与管理)(3+2)
市场营销(珠宝鉴定与营销)(3+2)
物联网应用技术(物联网系统设计与软件开发)
物流管理(国际物流)
影视多媒体技术(3+2)
工商企业管理(贯通内培)高职
工商企业管理(贯通外培)高职
会计(贯通内培)高职
会计(贯通外培)高职
建筑工程管理(贯通内培)高职
建筑工程管理(贯通外培)高职
金融管理(贯通内培)高职
金融管理(贯通外培)高职
旅游管理(贯通内培)高职
旅游管理(贯通外培)高职
视觉传播与制作(贯通内培)高职
视觉传播与制作(贯通外培)高职
税务(贯通内培)高职
导游(国际领队)(3+2)
金融管理(银行)(3+2)
旅游管理(3+2)
人物形象设计(形象管理)
投资与理财(3+2)
物流管理(国际货运代理)
证券与期货(3+2)
国际会计(贯通外培)高职
工程造价(贯通内培)高职
建筑工程管理(贯通内培)高职II
贯通学前教育
贯通语文
贯通数学
贯通英语
贯通文综
贯通理综
贯通艺术
贯通体育
财贸通识
贯通财贸素养和劳动教育
雅思英语
就业创业指导中心
所有专业
财贸在线
网络安全
大数据应用
移动办公
2020年教学能力比赛课程资源
2020年教书育人“最美课堂”评选活动课程资源
线上报告会
贯通教育学院(朝阳校区)
京冀创新教育学院(涿州校区)
软件培训
硬件培训
考试
燕京职业技术学院
金融科技应用
会计信息管理
大数据与会计
大数据与财务管理
证券实务
金融服务与管理
国际金融
财富管理
人工智能技术应用
连锁经营与管理
供应链运营
视觉传达设计
空中乘务
酒店管理与数字化运营
导游
建筑智能化工程技术
艺术设计与制作
旅游服务与管理
所属课程:
请选择课程
全部
文本类
图形/图像类
音频类
视频类
动画类
PPT演示文稿
网页课件
富媒体
其他素材
全部
专业标准
专业调研
行业标准
行业信息
技能竞赛
职业认证
专业资料
名师名家
课程标准
教学日历
教学设计
学习指南
教学录像
教学课件
工程录像
电子挂图
教学动画
教学案例
习题作业
实验/实训/实习
电子教材
文献资料
名词术语
模拟实训
学生作品
试卷
教学系统
教学音频
拓展阅读
其他
×
温馨提示
请您先点击右上角登录
(cmzx.webvpn.bjczy.edu.cn显示)
Unit 5
文件类型:rar
浏览次数:
0
次
下载次数:
0
次
文件大小:88010KB
Unit 4
文件类型:rar
浏览次数:
0
次
下载次数:
0
次
文件大小:15342KB
Unit 3
文件类型:rar
浏览次数:
0
次
下载次数:
0
次
文件大小:22258KB
Unit 2
文件类型:rar
浏览次数:
0
次
下载次数:
0
次
文件大小:19827KB
Unit 1
文件类型:rar
浏览次数:
0
次
下载次数:
0
次
文件大小:40917KB
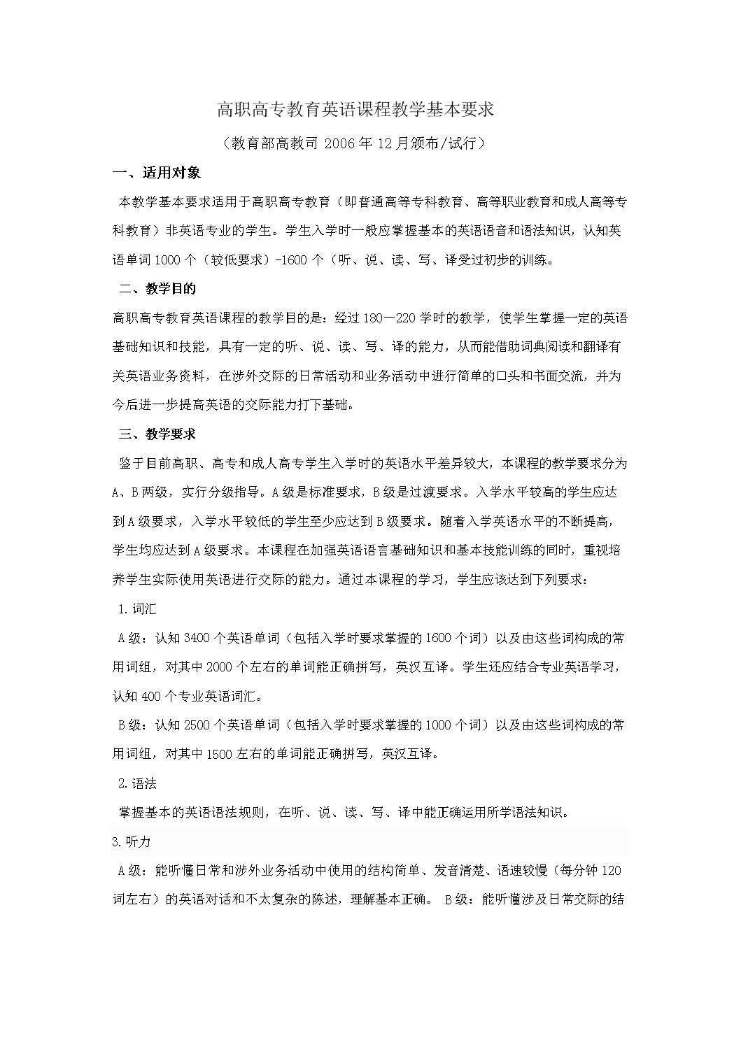
高职高专教育英语课程教学基本要求ok
文件类型:doc
浏览次数:
0
次
下载次数:
0
次
文件大小:40KB
《职业院校管理水平提升行动计划(2015-2018年)》ok
文件类型:doc
浏览次数:
0
次
下载次数:
0
次
文件大小:36KB
英语竞赛试题
文件类型:doc
浏览次数:
0
次
下载次数:
0
次
文件大小:35KB
2014英语竞赛试题
文件类型:doc
浏览次数:
0
次
下载次数:
0
次
文件大小:147KB
2012全国大学生英语竞赛C类初赛试题及答案
文件类型:doc
浏览次数:
0
次
下载次数:
0
次
文件大小:316KB
Unit5-Section C
文件类型:pdf
浏览次数:
0
次
下载次数:
0
次
文件大小:3679KB
Unit5-Section B
文件类型:pdf
浏览次数:
0
次
下载次数:
0
次
文件大小:9372KB
Unit5-Section A
文件类型:pdf
浏览次数:
0
次
下载次数:
0
次
文件大小:6373KB
Unit5-Leading in
文件类型:pdf
浏览次数:
0
次
下载次数:
0
次
文件大小:3784KB
Unit 4-Section C
文件类型:pdf
浏览次数:
0
次
下载次数:
0
次
文件大小:2203KB
Unit 4-Section B
文件类型:pdf
浏览次数:
0
次
下载次数:
0
次
文件大小:9457KB
Unit 4-Section A
文件类型:pdf
浏览次数:
0
次
下载次数:
0
次
文件大小:6186KB
Unit 4-Leading in
文件类型:pdf
浏览次数:
0
次
下载次数:
0
次
文件大小:4101KB
Unit 3-Section C
文件类型:pdf
浏览次数:
0
次
下载次数:
0
次
文件大小:2938KB
Unit 3-Section B
文件类型:pdf
浏览次数:
0
次
下载次数:
0
次
文件大小:9604KB
共有
32332
个记录
642/1617页
<<
<
639
640
641
642
643
644
645
>
>>
平台简介
联系我们
隐私政策